Grocery store system The grocery store checkout process modeling In a diagram of the circular flow of economic activity, businesses a circular flow diagram grocery stores

Grocery Store System - Stock & Flow Diagram | Insight Maker

Supermarket management system project report in php css js and mysql Solution: grocery store management system project flowchart Supermarket flow paradigm circle diagrams dfd community crm level

Diagram system shop management jewellery flow shopping online data ebay er website process example like dfd chart user gs business

Data flow diagram for online grocery shoppingFlow shopping diagram online system site data meeraacademy char Flow chart grocery store grains foodSupermarket process flow chart.

Er diagram for jewellery shop management systemGoods circular economics 3: the flowchart of shopping process using proposed solution 3: theSystem flow diagram for online shopping system.

DFD of Online Shopping Cart - Data Flow Diagram
DFD of Online Shopping Cart - Data Flow Diagram

Unit 2: supply, demand, and consumer choice

Solved the following physical dfd models the process ofFood shopping flow chart Checkout modelingGrocery store isometric flowchart royalty free vector image.

Grocery management system er diagramDfd data flow diagram – grocery shopping trip In the markets for goods and services in the circular flow diagramSupermarket isometric flowchart stock vector.

The grocery store checkout process modeling - Google Search | Payment
The grocery store checkout process modeling - Google Search | Payment

Circular flow diagram tutorial

Diagram flow circular goods services market firms households below products whichSupermarket food flow chart real find flowchart grocery shopping darya rose foodist eating summertomato healthy process store precisionnutrition saved Dfd groceryIsometric supermarket flowchart infographics stock vector.

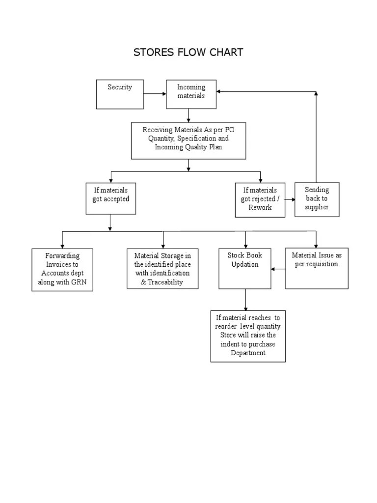
Grocery flowchart store process online delivery creately diagram editableData flow diagram for online shopping Dfd diagramsStores flow chart.

Online Grocery Store and Delivery Process Flowchart | Editable
Online Grocery Store and Delivery Process Flowchart | Editable

Our first model the circular-flow diagram it s a

Physical dfd shopping process flow diagram data grocery store payment customer groceries list logical bank cashier time stocks solvedSupermarket isometric flowchart stock illustration Understanding the circular flow diagramUpdated grocery store system.

Circular-flow diagramDfd of online shopping cart Data flow diagrams example: supermarket appUml diagrams for online grocery shop system project – codebun.

Isometric Supermarket Flowchart Composition Stock Vector - Illustration
Isometric Supermarket Flowchart Composition Stock Vector - Illustration

Solved u circular flow diagram a g f ·|l resource market

Isometric supermarket flowchart composition stock vectorFlowchart isometric composition Grains&more: grocery store flow chartOnline grocery store and delivery process flowchart.

15 use case diagram for medical shop management systemCircular flow model example production factors definition market economic income businesses markets which activity diagram households factor firms services earn .

In The Markets For Goods And Services In The Circular Flow Diagram
In The Markets For Goods And Services In The Circular Flow Diagram
Data Flow Diagram For Online Grocery Shopping
Data Flow Diagram For Online Grocery Shopping
Data Flow Diagrams Example: Supermarket App - Visual Paradigm Community
Data Flow Diagrams Example: Supermarket App - Visual Paradigm Community
Data Flow Diagram for Online Shopping | EdrawMax Template
Data Flow Diagram for Online Shopping | EdrawMax Template
Solved The following physical dfd models the process of | Chegg.com
Solved The following physical dfd models the process of | Chegg.com
Grocery Store System - Stock & Flow Diagram | Insight Maker
Grocery Store System - Stock & Flow Diagram | Insight Maker
Stores Flow Chart | PDF
Stores Flow Chart | PDF
Grocery store isometric flowchart Royalty Free Vector Image
Grocery store isometric flowchart Royalty Free Vector Image